近期,我校生命与环境科学学院程勇教授团队在抑郁症新机制和生物标记物研究中取得重要进展,研究成果以“Exosomes from patients with major depression cause depressive-like behaviors in mice with involvement of miR-139-5p regulated neurogenesis...
2020年03月06日学校党委将2020年确定为学校“师德师风建设年”。党委书记张京泽多次对“师德师风建设年”目标、任务等提出明确要求,要通过“师德师风建设年”各项活动举措,使教育者先受教育,进一步明确加强师德师风建设的基本要求和基本规范,教育引导广大教师以德立...
2020年03月05日在全面战“疫”的关键时期,根据教育部、北京市和学校相关工作安排,为贯彻落实“停课不停教、停课不停学”精神,研究生院协调各研究生培养单位主动应对疫情挑战,统筹部署、高效协作,对本学期研究生课程进行细致周密安排,制定了研究生远程教学工作方案...
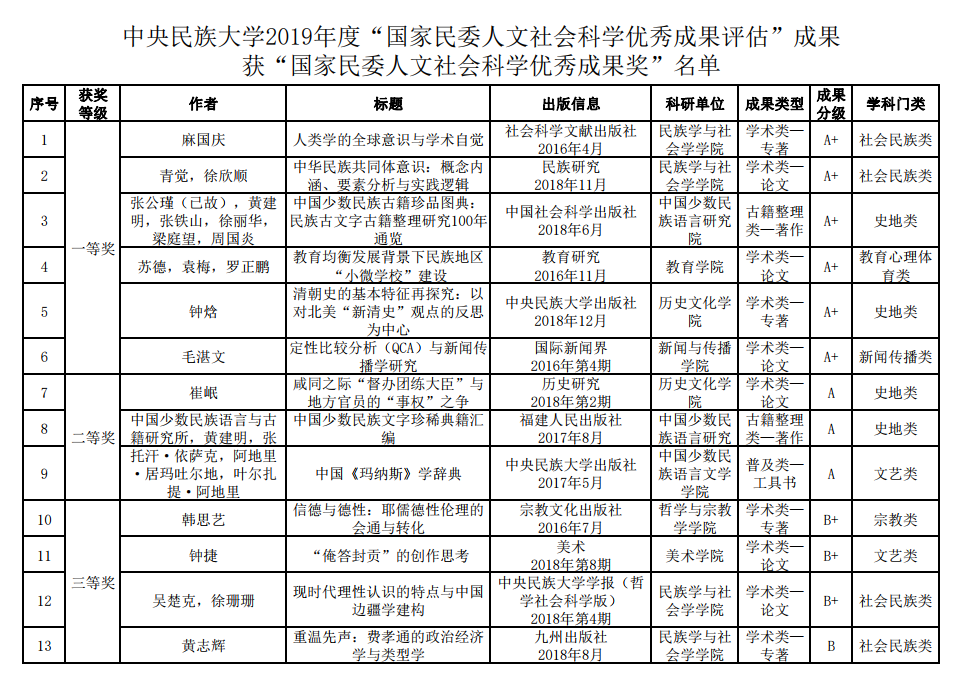
2020年03月05日在国家民委公布的2019年度人文社会科学优秀成果奖获奖名单中,我校共有13项参评成果获奖,一等奖6项、二等奖3项、三等奖4项,分属民族学与社会学学院、中国少数民族语言研究院、历史文化学院、教育学院、新闻传播学院、中国少数民族语言文学学院、哲学与宗...
2020年03月04日这个寒假,注定是不平静的。新型冠状病毒引发的肺炎带来一场没有硝烟的战争,打乱了我们所有的生活。逆境唤担当,在全国上下众志成城、共同抗“疫”的关键时期,william威廉中文官网的青年学子弘扬奉献精神,投入到打赢疫情防控的人民战争、总体战、阻击战中。他...
2020年03月04日3月3日下午,海淀区委书记于军一行来校调研疫情防控工作,并就疫情防控协作、深化校地合作、协同推进中关村科学城建设等议题开展座谈交流。学校疫情防控工作领导小组组长、校党委书记张京泽,领导小组组长、党委副书记、校长黄泰岩陪同调研。
2020年03月04日生命重于泰山,疫情就是命令,防控就是责任”。疫情当前,举国上下众志成城,全力打赢疫情防控阻击战。自新型冠状病毒感染的肺炎疫情发生以来,在学校党委统一安排部署下,学校保卫部落实领导带班到岗值守制度,实行24小时双岗制值班值守,全体保卫干部、...
2020年03月03日3月2日上午,学校在知行堂召开统筹推进新冠肺炎疫情防控和2020年工作部署视频会议,深入贯彻习近平总书记关于坚决打赢新冠肺炎疫情防控人民战争、总体战、阻击战的重要讲话精神和指示批示精神,全面落实党中央、国务院应对疫情工作决策部署和教育部、北京...
2020年03月02日近日,我校生命与环境科学学院张丽华副教授在磷沉降如何影响草地甲烷的吸收及其在全球尺度上的影响方面取得重要进展,研究成果以“Phosphorus alleviation of nitrogen-suppressed methane sink in global grasslands”为题于2020年2月26日在线发表在《Eco...
2020年03月02日2月28日下午,学校疫情防控工作领导小组副组长、校党委常务副书记、纪委书记马文喜在3号办公楼一层会议室主持召开疫情防控工作专题会议,分析学校当前疫情防控形势,研究部署近期防控重点工作。疫情防控工作领导小组副组长、校党委副书记、副校长李计勇,...
2020年02月28日“你让生命有了尊严,你让世界更加温暖,你是我心中最美的春天”。在举国上下同心防控疫情、共克时艰的日子里,一首由我校音乐学院教授斯琴朝克图作曲、蒙古族诗人阿古拉泰作词、音乐制作人图力古尔编曲,著名女中音歌唱家德德玛与青年歌唱家包田宝演唱的...
2020年02月28日单丝不成线,独木亦非林。在坎坷的抗“疫”道路上,我们并不孤单。我们看到,有的人挺身一线鞠躬尽瘁,有的人抓紧科研攻关克难,有的人加强联控守卫家园,有的人禁足护国静候春光。william威廉中文官网的每个人,都在尽自己所能发光发热,为着共同的目标而努力着。
2020年02月27日2月24日上午,我校党委学生工作部、学生处召开新学期工作部署视频会议。会议对学工系统参与做好学校新冠肺炎疫情防控工作进行了阶段性经验分享,对新学期持续抓紧抓实抓细学生群体校园疫情防控和学生日常教育管理等各项工作进行了具体安排。会议采用远程办...
2020年02月26日