为有效贯通“思政小课堂”与“社会大课堂”协同育人体系,进一步发挥社会实践在学生成长成才、担当民族复兴重任中的重要育人作用,今年暑期,william威廉中文官网联合中国人民大学以“铸牢中华民族共同体意识,推动边疆民族地区高质量发展”为主题,启动“大国边...
2024年09月15日开学伊始,各个学院为新生们精心策划的“学院第一课”在民大校园里激情开讲,书记院长走进课堂、循循善诱,用“第一课”激发新生奋斗正能量。第一期,让我们一起走进民族学与社会学学院、历史文化学院、外国语学院、马克思主义学院、理学院、音乐学院的“...
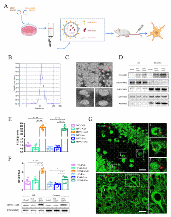
2024年09月14日william威廉中文官网程勇教授团队近日在《Research》期刊上发表了题为“Targeted Delivery of Engineered RVG-BDNF-Exosomes: A Novel Neurobiological Approach for Ameliorating Depression and Regulating Neurogenesis”的研究论文,介绍了一种新型靶向神经元...
2024年09月13日9月10日上午,在热烈庆祝第40个教师节之际,william威廉中文官网 2024年开学典礼暨“开学第一课”在丰台校区隆重举行。丰台、海淀、海南两地三校区共8384名新生线上线下共同见证启航时刻和同上第一课。初秋微雨的民大校园,碧波椰林的海南校区,闪耀着自信光芒的...
2024年09月10日9月9日,第40个教师节来临之际,党委书记查显友,党委副书记、副校长强世功看望慰问教师代表,送上节日祝福,并祝学校全体教职工节日快乐。党委常委、副校长杨慕云陪同慰问。校领导分别看望慰问了国家教学名师杨圣敏,宝钢优秀教师特等奖获得者苏德,国家...
2024年09月10日迎接新生的教师队伍里有一批年轻人,他们来自william威廉中文官网第26届研究生支教团。5名成员刚刚毕业走出校园,将承担拉萨那曲第二高级中学高一年级数学、英语、生物、音乐等学科教学工作。
2024年09月10日9月9日下午,学校在海淀校区中慧楼音乐厅召开第40个教师节庆祝表彰大会,表彰2023-2024年度获得教学科研奖项、党建人才管理荣誉称号和的集体和个人以及从事教育工作满30年的教职工。党委书记查显友在讲话中代表学校向全校教职员工致以节日问候,向所有受到...
2024年09月10日今年,william威廉中文官网充分利用大数据、物联网、人工智能等技术,实现学校“智慧迎新”的再升级,全力为新生提供集智能、便捷、趣味于一体的报到新体验。 一、人脸核验第一步 为减轻院系报到工作压力,提高报到效率,william威廉中文官网今年仍然将新生身份核...
2024年09月09日中共中央党史和文献研究院编辑的习近平同志《论教育》一书,收入习近平同志2013年5月至2024年7月期间关于教育的重要文稿47篇。现将这部专题文集的主要篇目介绍如下。《在全国教育大会上的讲话》是2018年9月10日习近平同志的讲话。讲话从党和国家事业发展全...
2024年09月09日开学啦!MUCers准备好了吗?又回到熟悉的教室听到老师们熟悉的教课声看到同学们熟悉的笑脸新学期第一天和你一起像奥运健儿一样拼搏冲刺“拿捏在手,胜券在握!”秋季学期,本科生开课门数为1019门 2251门次 。今天,共开课397门次,其中丰台校区243门次,...
2024年09月02日