“一个人可以走得更快,一群人才能走得更远。由于团队中每个伙伴的思考角度各不相同,我们在讨论中碰撞出火花,彼此学习,共同进步。”
近日,来自理学院的6支队伍参加第十届全国大学生物理实验竞赛(创新)决赛,共获得一等奖2项,二等奖4项。

指导教师和6支参赛队伍同学合影

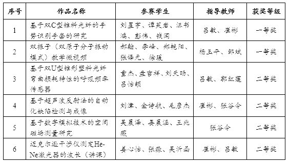
第十届全国大学生物理实验竞赛(创新)民大学子获奖作品名单

刘星宇小组成员展示如何用光纤手势识别手套玩游戏之超级玛丽
一等奖获奖团队成员刘星宇回想起参赛过程提到:“我们有次在操作仪器时出现了失误,电路板接错了连接端口,导致实验结果偏离预期。大家共同总结错误原因,经过不断调试,最终顺利完成了实验。”虽然是个小插曲,但是也让团队“氛围更加活跃,彼此之间也更加默契”。

刘星宇小组成员展示如何用光纤手势识别手套玩游戏之俄罗斯方块
参加全国大学生物理实验竞赛,对郝瀚而言是一次机遇与挑战并存的经历。“在物理教学微视频时,由于种种原因,我们不得不推翻一开始的3D动画构想,重新转为2D动画。”虽然增加了工作量,但也激发了创造力,最终利用新工具完成了制作,取得了不错的结果,“这次比赛不仅让我收获了知识和技能,更让我学会了如何在困难面前保持冷静和创造力。”

郝瀚团队成员向评委老师介绍项目海报
在比赛后,一等奖获奖团队成员彭伟有感而发:“迷茫是常态,但并非终点,不断探索才能迎来柳暗花明。”竞赛初期,团队成员对于选题一度陷入迷茫,经查阅文献、与老师沟通讨论,并反复调整后,最终确定了研究方向。

彭伟团队比赛当天答辩现场

彭伟团队小组成员调试电路设备
现场比赛过程中与其他参赛者的互动,给获得二等奖的童杰留下了深刻印象:“我们与对手在对抗环节互相提问,展开了激烈讨论;而赛后,大家又友好地交流,深入了解彼此的作品。这种良性的竞争与合作,使我意识到每个作品背后都凝聚着大量的时间与心血。”而在交流环节,童杰团队见到了众多耳目一新的创意,“大家都是为同一个目标而来到这个舞台,许多人在这里结识了志同道合的朋友。”

童杰团队在决赛现场展示
理学院专任教师崔彬老师从事学校物理实验竞赛等学科竞赛的指导和组织工作已有5年左右。今年,由他指导的理学院参赛队伍在第十届全国大学生物理实验竞赛(创新)中再度斩获佳绩。
他谈到:“物理实验竞赛等学科竞赛对学生来说,有着全方位的锻炼,除专业知识外,还包括分析解决问题能力、动手能力、团队协作、沟通表达能力、抗压能力、自信心提升、学科交叉能力等等,这些将为学生未来的学习、工作和生活奠定良好的基础。这也正是我们这些竞赛指导教师一直坚持做好这项工作的动力来源。”对于比赛结果,他说:“备赛过程中要全情投入,不要考虑是否能够拿奖,把工作做到最好、更多去享受和体会过程,这时结果往往不会太差。”

2024年第十七届北京市大学生物理实验竞赛我校获奖作品名单
此前,在由北京市教育委员会主办的北京市大学生物理实验竞赛中,共有来自30多所高校的近千名本科生组队参赛。理学院共7支队伍参赛,获得一等奖5项、二等奖1项、三等奖1项,并获得最佳组织奖。
此次比赛锻炼了学生应用物理知识解决实际问题的能力,帮助学生树立了基本科研意识,也体现了理学院以赛促教、以赛促学,长期坚持实验课程教学、本科生科技创新训练、竞赛、科普相互融合“四位一体”发展模式的实践育人成果。